Instance Verification Kit (IVK)
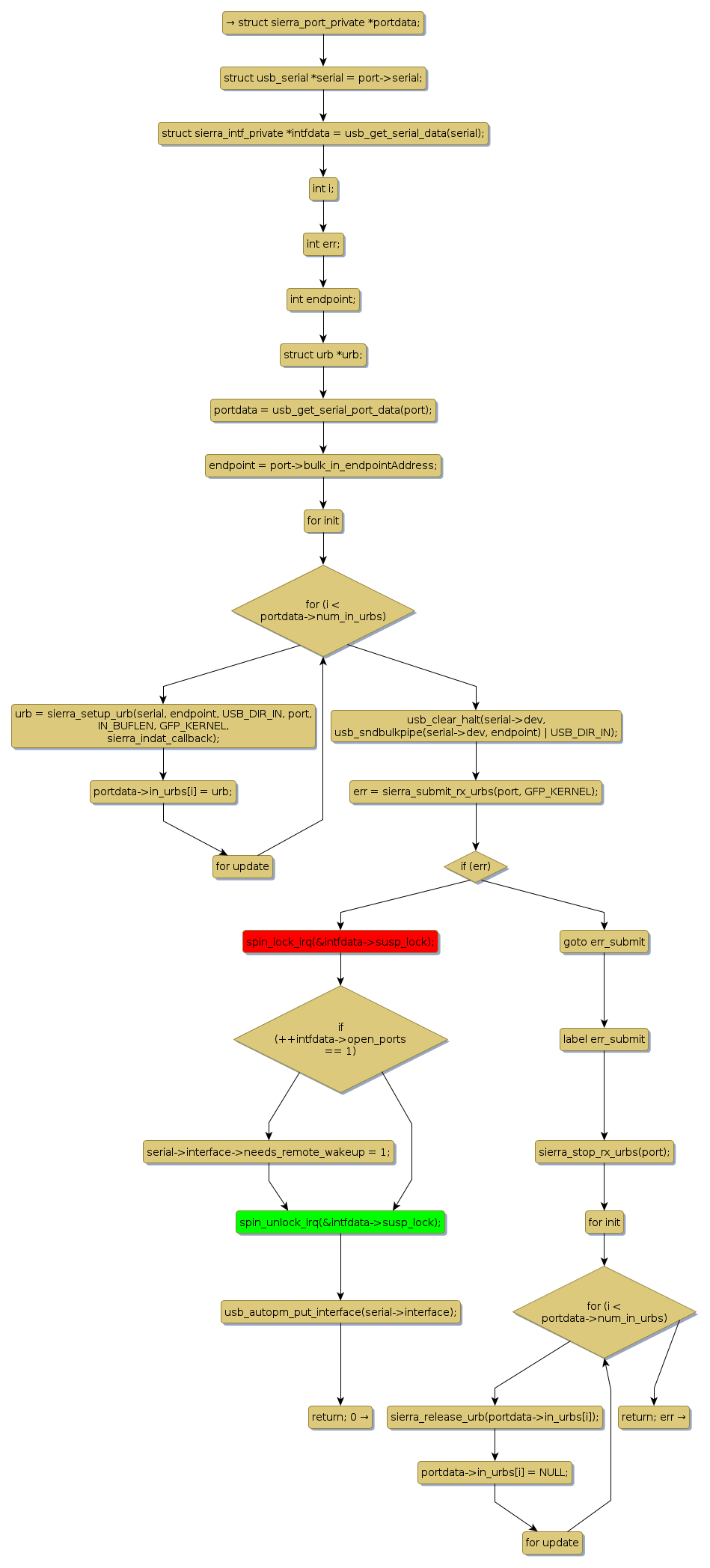
spin lock @ [24752+36+/linux-3.19-rc1/drivers/usb/serial/sierra.c]
Instance Signature: susp_lock
|
The Matching Pair Graph:
|
|
Function Name
|
Control Flow Graph (CFG)
|
Events Flow Graph (EFG)
|
Source Correspondence
|
|
sierra_open
|
|
|
[24001+11+/linux-3.19-rc1/drivers/usb/serial/sierra.c]
|